制备流程:
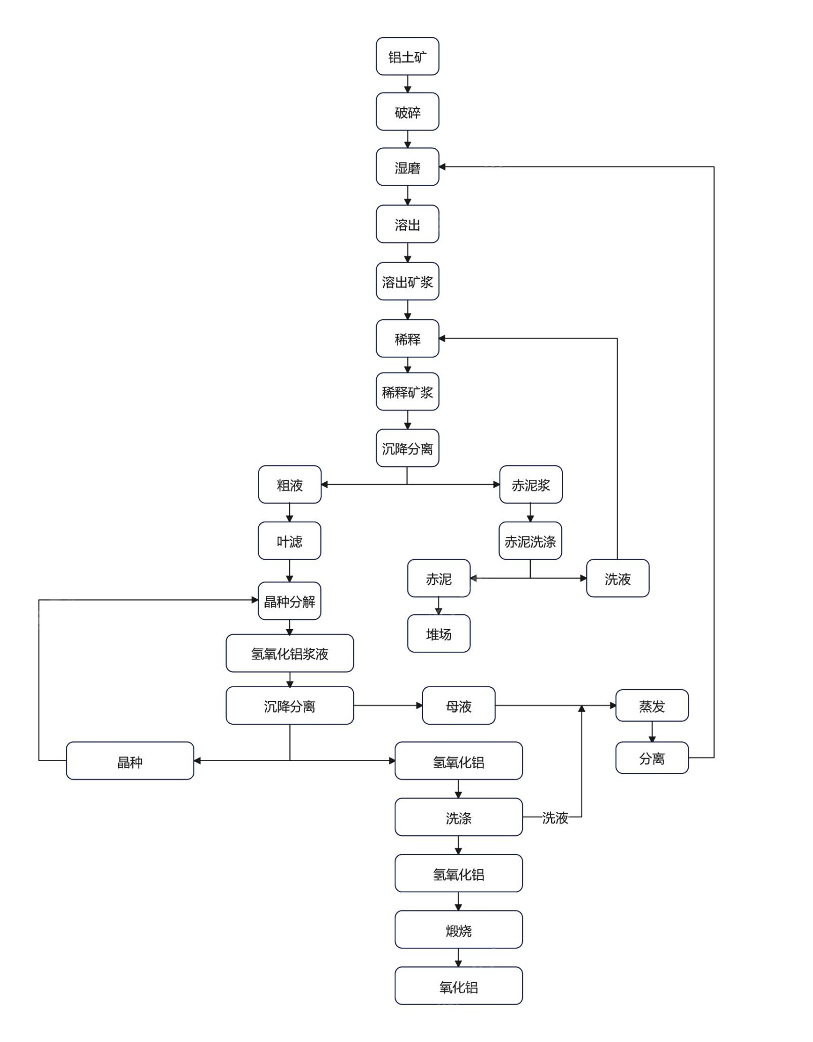
氧化铝的生产方法大致可分为碱法、酸法、酸碱联合法和热法这四类。但目前用于工业氧化铝生产的主要方法是碱法,碱法又可分为拜耳法、碱石灰烧结法和拜耳—烧结联合法。其中拜耳法是工业氧化铝生产最常用的方法,其原理是利用碱(NaOH或Na2CO3)将铝石中的氧化铝溶出,形成铝酸钠溶液,与矿石中的铁、钛等杂志和绝大部分的硅分离,经洗涤后弃去不溶解的残渣,在纯净的铝酸钠溶液中加入氢氧化铝晶种,分解析出氢氧化铝晶体,经与母液分离、洗涤后进行焙烧,得到工业氧化铝粉。

生产工艺
1.配料:根据生产要求,将铝矾土和氧化剂按照一定的比例混合,进行配料。
2.煅烧:将配好的原料放入高温炉中进行煅烧,使其中的有机物和水分蒸发,同时发生一系列的化学反应,生成氧化铝粉。煅烧温度通常在1300-1600℃之间,需要严格控制温度和时间。
3.冷却:煅烧后的氧化铝粉需要经过冷却,以防止其再次受热发生热分解或熔融。
4.破碎和筛分:经过冷却后的氧化铝粉需要进行破碎和筛分,以获得不同粒径的氧化铝粉产品。
